科研成果

我校张翔宇教授和姚晓红教授在《Advanced Functional Materials》发表微波响应抗菌最新研究成果

时间:2024年07月03日     浏览:      点赞:      来源:生物医学工程系      作者:张翔宇

近日,我校生物医学工程学院张翔宇教授和医用金属材料山西省重点实验室姚晓红教授在国际顶级学术期刊《Advanced Functional Materials》(一区TOP期刊,2024影响因子:18.5)发表了题为“Microwave-Responsive Nanoplatform with Robust ROS Generation and Inhibiting Effects of Two-Component System and Quorum Sensing for the Treatment of MRSA-Induced Osteomyelitis”的研究论文。该论文的第一署名单位为yl6809永利集团,我校博士研究生程昊为第一作者,通讯作者是生物医学工程学院张翔宇教授,医用金属材料山西省重点实验室姚晓红教授和香港城市大学Paul K. Chu教授。生物医学工程学院安美文教授、黄棣教授和焦雄教授参与了研究工作。

图1.论文页面截图

图2. Mn0.1PCC微观结构表征及微波响应性能

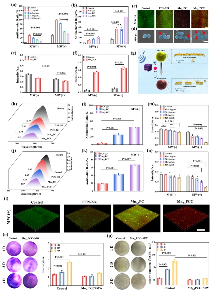
细菌感染引起的骨髓炎严重威胁人类健康。微波具有较深的穿透能力,被认为是一种安全有效的辅助治疗方法。然而,微波的能量远低于大多数半导体材料的禁带宽度,无法有效触发敏化剂产生活性氧杀菌,并且骨髓炎的缺氧微环境进一步限制了微波催化性能。基于此,本文首先合成了一种多孔卟啉MOF,再通过水热对其进行Mn2+掺杂,随后利用物理吸附将CaO2负载到了卟啉表面,进而制备了一种微波增强芬顿反应卟啉基纳米复合材料(Mn0.1PCC),其微观结构如图1所示。由于介电损耗和内部离子碰撞的协同作用,Mn0.1PCC具有良好的微波热效应。Mn2+掺杂增强了复合材料芬顿反应活性,而表面CaO2的水解提供了所需的H2O2。由于微波增强Mn0.1PCC芬顿反应产生的大量的活性氧与微波热协同杀菌,Mn0.1PCC展现出优良的抗菌性能(图3)。与目前报道的微波响应纳米材料相比,Mn0.1PCC在相对低的浓度下125 μg/mL,对4×108 CFU/mL的MRSA的抗菌率达到了99.71% ± 0.18 %。此外,测序结果表明,Mn0.1PCC 可抑制 MRSA 的群体感应和双组分系统,从而降低 MRSA 适应环境的能力,抑制生物膜的形成。

图3. 微波辐照下Mn0.1PCC抗菌性能

课题组近年来围绕智能响应抗菌材料开展了系列研究,相关研究结果还发表在生物材料领域权威期刊Biomaterials, 2024, 307, 122532; Small, 2022, 2200857; Chemical Engineering Journal, 2023, 452, 139474; Biomaterials, 2021, 269: 120634; Bioactive Materials, 2021, 6(1): 12-25; Chemical Engineering Journal, 2022, 428: 131155。 研究成果获2023年山西省科学技术奖, 自然科学类二等奖(光辅助高效抗菌材料的构建及组织修复)。

该研究工作得到了国家自然科学基金,山西省重点研发计划等项目的资助。

论文链接:https://doi.org/10.1002/adfm.202405421

初审:黄棣

复审:刘晶

终审:吕晓勇

手机扫一扫,直接在手机上观看